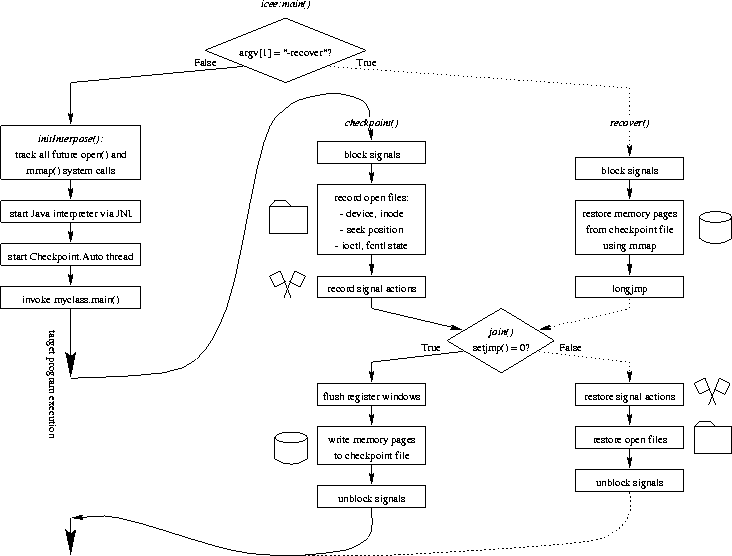
Figure 6: Flow of checkpointing and recovery operations.